Química orgánica. Nomenclatura IUPAC. Cetonas. Poseen en su esructura un carbono simple (-C=O) pero sin enlaces con hidrógeno, se encuentra unido a otros dos carbonos por enlace sigma los cuales son los enlaces químicos más fuertes que existen. La nomenclatura IUPAC cambia en las cetonas siguiendo las mismas reglas y consideraciones que se.. NOMENCLATURA STOCK. Pionero en el estudio de los HIDRUROS DE BORO compuestos altamente reactivos formados por BORO e HIDROGENO. Cu2O= Óxido de Cobre (I) NOMENCLATURA MODERNA. Es aquella que esta representada con las valencias. 1=MONO 2=DI 3=TRI 4=PENTA 5=TETRA 6= EXA 7=HEPTA. Show full summary. Take a look at our interactive learning Mind Map.

Mapa Mental Química Química

ADIXMUR Química 3º ESO. Compuestos Químicos y nomenclatura

Mapa conceptual de la química ¡Guía paso a paso!

Mapa Conceptual Nomenclatura Quimica Nomenclatura Quimica Mindmeister Mapa Mental

46+ Mapa Conceptual De Quimica Organica Full Boni

Top 77+ imagen mapa mental de nomenclatura quimica Viaterra.mx
NOMENCLATURA QUÍMICA Mapa Mental

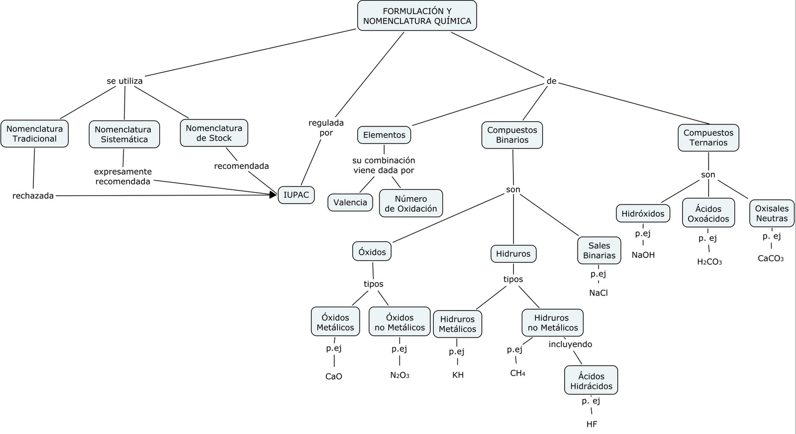
Aula virtual Física y Química Mapa Conceptual "Formulación y Nomenclatura Química"

Quimica Para Todos Mapas conceptuales sobre la nomenclatura

Aulas de Ciências 9ºD mapa mental química orgânica e

Química Orgânica Nomenclatura Mapa Mental

Química Mind Map

Funções orgânicas Ensino de química, Aulas de química, Planos de estudo enem

Nomenclatura Química noviembre 2018

mapa mental nomenclatura básica química orgânica Química

Mapa Mental De Quimica Images and Photos finder

Química tecnico superior Esquemas y mapas conceptuales de Química Docsity

Resultado de imagem para mapa mental quimica Proyectos que debo intentar Pinterest Química

Top 77+ imagen mapa mental de nomenclatura quimica Viaterra.mx

Nomenclatura Quimica
Mapas Mentais sobre HIDROCARBONETO. Última atualização em 27/11/2023. Todos os mapas mentais da página 1.. Métodos sistematizados para nombrar las funciones químicas de los compuestos, así como la forma de escribirlas. Representación abreviada de un compuesto por medio de símbolos químicos y números. Take a look at our interactive learning Mind Map about Nomenclatura Química, or create your own Mind Map using our free cloud based Mind Map maker.